17368797933
当前位置: 首页>>新闻动态>>行业新闻>>各类风管材料比较表
联系我们contact us
全国咨询热线17368797933

无锡巨芯环境科技有限公司

钟经理:17368797933

邮 箱: 838715561@qq.com

地 址:宜兴市高塍镇赋村村下

            干桥西8号


行业新闻
分享至:

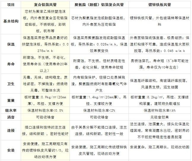
各类风管材料比较表

发布日期:2024/04/26

复合铝箔风管、聚氨酯酚醛风管、镀锌铁板风管、无机玻璃钢风管、玻璃棉风管(内带涂层)、复合玻璃棉风管比较;本比较表有一定的商业倾向,仅供参考。图层 11.jpg